□ 中国船舶集团经济研究中心 张子蕴 王楚 屠佳樱
●人民币进入升值通道,可能侵蚀项目初始预计的利润,对船企盈利造成实质性冲击。
●人民币升值理论上有助于降低进口钢材、设备等生产要素的成本,但这种对冲效应对于我国船企而言十分有限,仅局限于少数高端配套产品,远不足以抵消汇兑损失造成的利润侵蚀。
●人民币升值带来的价格优势减弱影响,可以倒逼我国船企通过提升造船技术、缩短建造周期、优化生产流程等方式,加速向绿色化、智能化方向发展;同时推动我国船企商业模式创新与金融工具应用,助推人民币国际化。
当前,伴随着我国经济的内生韧性展现与人民币国际化进程的深入,人民币步入温和升值通道。我国造船业已在全球市场占据领先地位,船舶订单遍布全球,行业发展深度嵌入国际经贸与金融体系,人民币升值既带来了短期内难以回避的挑战,也为行业转型升级创造了结构性机遇。
汇率走势:人民币进入升值通道
汇率作为开放型经济体系中连接国内与国际市场的核心变量,其波动直接影响产业的国际竞争力与发展格局。2025年,尽管面临复杂外部环境,在国内经济基本面韧性展现、美元走弱、年末结汇等因素推动下,人民币对美元汇率逐步升高。
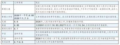
2026年人民币汇率将温和升值成为市场共识,多重因素共同构筑了汇率走强的基础。一是中国经济结构调整成效逐步显现,经济增长质量持续提升,叠加人民币国际化进程不断深入、市场结汇需求稳步增加以及人民币资产在全球配置中的再平衡,中长期将持续孕育升值预期与汇率走强的良性循环。二是中国出口增速保持较高韧性,有效提振了市场对人民币的信心,为汇率升值提供了基本面支撑。三是美联储继续实施降息政策,美元指数大概率延续偏弱运行态势,人民币汇率面临的外部环境相对友好。
核心挑战:盈利压力与竞争风险加剧
利润空间遭受挤压,汇兑风险尤为突出。船舶订单合同以美元结算为主,人民币升值会直接导致船企结汇时实际收入缩水,形成汇兑损失。造船业面临独特的“超长期汇兑风险”,这是其区别于一般贸易行业的核心风险点。一艘大型船舶从签约、排产到最终交付,周期常跨越2~4年,目前,部分船企的订单已排至2029年。在此期间,船企手中持有的是以美元计价的、未来数年才能完全变现的大额应收账款风险敞口。人民币进入升值通道,意味着最终结算时美元收入兑换的人民币金额大幅缩水,可能完全侵蚀甚至逆转项目初始预计的利润,对船企盈利造成实质性冲击。
成本对冲效应有限,难以缓解收入端压力。人民币升值理论上有助于降低进口钢材、设备等生产要素的成本,但拆解造船成本结构后发现,这种对冲效应对于我国船企而言十分有限。占单船成本约25%~35%的钢材,由于我国产能充足,造船业对进口钢材的依赖度较低,进口钢材成本下降带来的收益微乎其微;作为“船舶心脏”的动力系统,国产中低速柴油机(如中国动力、中船动力产品)已成为国内新建船舶的主流选择,占据主导市场份额,仅在部分高端机型上存在进口需求;在庞大的配套设备领域,我国造船业已形成较为完整的配套产业链,大部分设备可实现自给,仅在某些技术要求极高、可靠性要求极严的核心系统或部件上仍需海外采购。因此,人民币升值带来的成本红利仅局限于少数高端配套产品,整体成本对冲效果远不足以抵消汇兑损失造成的利润侵蚀。
国际价格竞争力受损,市场份额面临侵蚀风险。在国际造船市场上,价格始终是决定订单流向的关键因素之一,尤其在技术相对成熟的常规船型领域。目前,我国造船业主要竞争对手韩国与日本的韩元和日元对美元持续贬值,此时人民币的升值将导致我国船企的美元报价相对偏高。这种价格优势的削弱,可能促使国际船东,特别是对成本高度敏感的客户,将订单转向报价更具吸引力的日韩船厂,侵蚀部分我国造船业的全球市场份额。这一影响在技术同质化程度较高的常规船型市场尤为显著,如散货船、普通集装箱船等,这类船型的市场竞争主要围绕价格展开,汇率变动带来的报价差异可能成为影响订单归属的因素。
行业格局加速分化,中小船厂生存压力凸显。人民币升值带来的市场压力和风险冲击,对不同规模、不同实力船企的影响呈现显著差异,将加速行业分化与整合。具备完善风险管控体系的龙头船企,凭借庞大的业务规模、完善的财务体系、专业的风险管理团队以及与金融机构的紧密合作,能够更有效地运用金融工具进行套期保值,依托技术优势和品牌影响力稳定订单来源,平滑汇率波动带来的冲击。相比之下,缺乏有效汇率风险管理工具的中小型船企抗风险能力较弱,在同样的升值压力下,其利润和现金流将承受更大压力。长期来看,具备技术壁垒、品牌优势和成本控制能力的头部船企抗风险能力更强,市场份额和优质资源将进一步向头部船企集中。
危、机并存:倒逼转型与结构优化
倒逼行业转型升级,提升非价格竞争力。尽管人民币长期处于升值区间,会影响我国船企的短期报价竞争力,不利于我国船企争夺新船订单,但长期来看,真正的竞争力来自技术领先。人民币升值会直接削弱我国船企的传统价格优势,但有助于迫使整个造船行业离开价格竞争的舒适区,将生存与发展的基石转向“技术、质量与品牌”,推动我国船企将资源更多地聚焦于高技术、高附加值船型的研发与建造。例如液化天然气(LNG)运输船、超大型集装箱船、高端汽车运输船(PCTC)、豪华邮轮等。这些船型技术壁垒高、利润空间大,客户更关注的是能效指标、技术可靠性与全生命周期服务,而非初始船价差异。此外,价格优势减弱可以倒逼我国船企通过提升造船技术、缩短建造周期、优化生产流程等方式,以技术优势弥补价格优势减弱带来的负面影响,加速推动我国造船业向绿色化、智能化方向发展。
推动商业模式创新与金融工具应用,助推人民币国际化。汇率风险的扩大将倒逼我国造船业加快商业模式创新和金融工具应用,促使船企加强内部风险管理体系建设,建立健全汇率风险识别、评估、控制和预警机制,运用远期结售汇、外汇期权等衍生金融工具管理风险,从“听天由命”逐渐转变为风险管理的标准操作,提升企业应对汇率波动的系统性能力。更重要的是,随着人民币在国际经贸往来中接受度的提升,更多船企将采用人民币跨境结算作为降低汇率风险的战略选择。
缓解美元债务压力,优化企业财务结构。为承接国际订单以及出于进行产能升级和技术改造的需要,许多中国船企持有一定规模的美元外债。人民币升值意味着船企偿还等额美元本金和利息所需的人民币资金减少,减轻了企业的财务费用压力,改善了现金流状况。在行业面临汇率波动和市场竞争双重压力的背景下,财务负担的减轻有助于企业强化财务稳健性,提升企业的抗风险能力和可持续发展能力。



前一期